时光流逝,逐渐老去的父母,需要我们更深切的呵护和关爱。越来越多意想不到的伤害正在威胁他们的健康。而睡眠问题则是困扰老年人身心健康的重要因素之一。入睡困难、睡眠维持困难、早醒等睡眠问题随年龄增长越发明显,严重时会损害日间功能。老年人为什么会失眠?出现失眠问题时又该怎么办?本文将为您一一解答。
老年人失眠的概述
与年轻人群相比,失眠在中老年人群中更常见,失眠的患病率随年龄增加而增加。高达50%的老年人报告有失眠症状。然而,失眠并不是衰老过程中的正常环节。
老年人的失眠可能是情境性、持续性或复发性的。退休、住院和新发疾病等事件都可能诱发情境性失眠。当失眠的诱因解除时,失眠症状通常也会改善。如果这种情境性失眠如得不到改善,就会发展成慢性失眠。复发性失眠是一种发作性失眠,通常随着生活中压力事件的发生而复发。
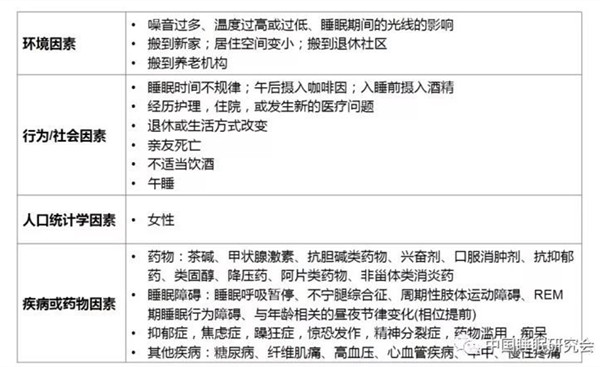
老年人失眠的危险因素
多种因素均会增加老年人发生失眠的风险,包括环境、行为、疾病、人口统计学和社会因素等(详见下表)。

老年人失眠的评估
失眠的诊断应基于详细的临床病史。为了诊断失眠的具体类型,临床医生应询问失眠病史、失眠症状、睡眠-觉醒规律、其他睡眠相关的症状、日间功能以及既往治疗措施。对于老年人,还应询问其是否有打鼾或腿部不适的症状。医生需使用筛查问卷来判断其是否存在影响睡眠的共患病、物质滥用和/或精神状况。另外,老年人白天可能活动较少,并且长时间打盹或瞌睡,因此评估日间活动情况也很重要。
失眠的主观评估手段包括睡眠问卷[匹兹堡睡眠质量指数(PSQI)和失眠严重程度指数(ISI)]以及睡眠日记。由于有些老年人存在视力减退,有时很难完成睡眠日记,建议使用大号字体使其更容易完成。
失眠的客观评估(如体动记录仪和多导睡眠图)对于失眠的常规诊断和评估不是必要的,但可能有助于排除其它共患的睡眠障碍,如睡眠呼吸障碍或昼夜节律性睡眠-觉醒障碍。
老年人失眠的治疗
治疗目标:失眠的治疗目标是改善睡眠质量和/或增加睡眠时间,减少失眠相关日间功能障碍。治疗方案的选择取决于失眠症状的严重程度和持续时间、共患病情况、患者参与行为治疗的意愿以及患者对药物不良反应的易感性。
疗效评估:治疗过程中可使用睡眠日记和问卷来评估治疗方案改善失眠的效果,并决定何时停止治疗。停止治疗后仍需定期随访,以便及早发现由于健康状况或生活方式改变而可能出现的失眠复发。
非药物治疗:中国成人失眠诊断与治疗指南(2017版)指出,老年失眠患者应首选非药物治疗,如CBT-I(失眠认知行为治疗),包括刺激控制、睡眠限制、放松训练、认知调整、睡眠卫生教育等。
药物治疗:如果老年失眠患者无法依从非药物治疗,可以考虑药物治疗。老年患者的用药应从最低有效剂量开始,短期应用或采用间歇疗法,不主张大剂量给药,治疗过程中需密切观察药物不良反应。对于老年失眠患者,苯二氮卓类药物(BZDs)会增加记忆障碍、跌倒、骨折、交通意外以及可避免的急诊和住院风险。长期使用BZDs类药物会增加成瘾、滥用风险以及耐受性。需要告知老年失眠患者BZDs类药物的危害,对于已经使用BZDs类药物的患者,应鼓励其逐渐减少剂量,直至停药。
中国成人失眠诊断与治疗指南(2017版)强调,老年失眠患者使用BZDs类药物时需谨慎,药物治疗推荐选择non-BZDs(唑吡坦、右佐匹克隆)、褪黑素受体激动剂、食欲素受体拮抗剂和小剂量多塞平。
总结:
人到老年,睡眠持续性及睡眠结构会发生改变。虽然失眠不是衰老的正常环节,但其发生率随着年龄的增长而增加。多数老年人会出现入睡困难、睡眠维持困难或早醒,并伴随日间功能障碍。睡眠环境、药物、躯体和精神疾病等多种因素均会增加老年人失眠风险。全面的睡眠和健康史对于失眠的诊断很重要。老年失眠患者推荐的一线治疗是认知行为疗法,如需药物治疗,应密切关注药物不良反应,谨慎使用BZDs类药物,推荐选择non-BZDs(唑吡坦、右佐匹克隆)、褪黑素受体激动剂、食欲素受体拮抗剂和小剂量多塞平等。
转自:延安大学咸阳医院睡眠医学科

如果您或者您的家人有睡眠障碍问题
请咨询延安大学咸阳医院睡眠医学科
地址:延安大学咸阳医院脑血管病院14层


