为贯彻落实《进一步改善护理服务行动计划(2023-2025年)》精神,推动纲领要求转化为提升服务,改善患者结局的实际成效,2025年11月25日下午,我院护理部在脑科病院第三学术厅成功举办了“2025年度护理质量改善项目成果汇报”活动,此次活动旨在推广优秀护理改善案例临床应用,持续优化患者就医体验,全院护士长及科室骨干护士共160余人参与。
汇报现场
会议特邀延安大学咸阳医院吴栋梁常务副院长、张维副院长参加,杨敏院长助理、巨涛院长助理、质量控制办公室陈涛主任、医务部石茹副部长、质量控制办公室肖静副主任、感染控制办公室刘娜主管、脑血管病院宋春兰总护士长、外科病院邢娟娟总护士长、心血管病院董朝妮总护士长、内科病院徐金强总护士长、康复医学科刘敏护士长、消毒供应中心同丽娜护士长担任评委。汇报由重症医学科CCU段秋燕护士长主持。
吴栋梁常务副院长致辞
吴栋梁常务副院长为会议致辞,他高度肯定了护理团队在2025年取得的成绩,并强调医院将持续重视护理质量,通过搭建创新平台、完善培养机制,支持每位护理人员在平凡岗位上创造不凡价值。他指出,本次汇报不仅是展示成果的“擂台”,更是激发创新、凝聚力量的盛会,为医院高质量发展注入了强劲的护理动能。
主持人段秋燕护士长
案例汇报环节,入围决赛的十支队伍按照抽签顺序依次进行汇报,项目涵盖术后康复、用药安全、认知障碍护理、儿童雾化、慢性心衰管理等多个领域,聚焦临床护理难点与患者健康结局,各项目组灵活运用PDCA、HFMEA、QCC等多种质量管理工具,充分展示了各专业在持续改进护理质量过程中的探索精神与实践成果。
各组案例汇报
质量控制办公室陈涛主任在点评中充分肯定护理团队在质量管理方面的工作,认为各项目选题贴近临床、覆盖全面,并能熟练运用PDCA、HFMEA等管理工具,希望将本次展示的优秀案例成果标准化、制度化,形成可在全院相关科室推广的规范流程。
质量控制办公室主任陈涛点评
消毒供应中心同丽娜护士长从选题依据、创新性、科学性、循证工具应用及成果推广等方面进行点评,强调应强化数据的闭环管理,持续推进优化改进。
同丽娜护士长点评
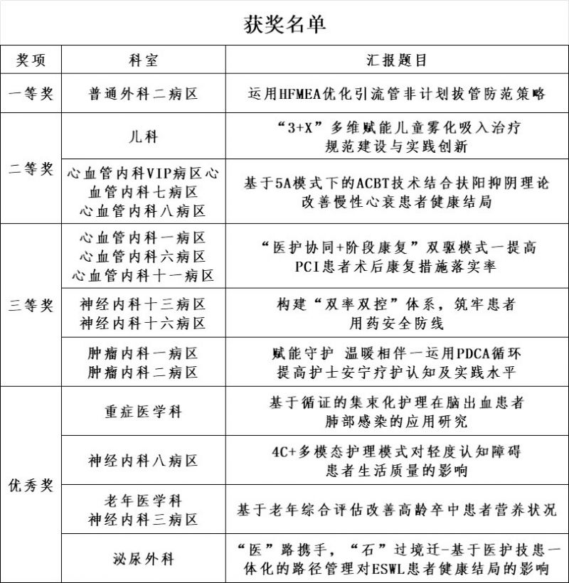
张维副院长现场宣读评选结果,并对表现突出的项目团队予以表彰。本次活动评选出一等奖1个,二等奖2个,三等奖3个,优秀奖4个。
张维副院长宣读评选结果
一等奖
二等奖
三等奖
优秀奖
杨敏院长助理做总结,鼓励大家在专业上深耕不辍,在服务上用心用情,持续优化。她指出,成功的质量管理应是“道、法、术”的融合,运用质量管理工具为的是依照事物发展的客观规律,把“以患者健康为中心”的不变初心有章法地做好,期待让“持续改善”融入血脉,让“优秀成果”固化成制,让“追求卓越”成为信仰。
杨敏院长助理总结
本次汇报不仅是对各科室护理质量改善成果的一次全景式检阅,更是一场全院护理同仁交流互鉴、共促提升的学术盛宴,充分彰显了护理团队锐意进取、追求卓越的精神风貌。征程万里风正劲,重任千钧再启航。立足新起点,我们将以深化专业为根基,以优化服务为航标,以创新突破为引擎,矢志不渝地提供有温度、高品质的照护,筑牢民众健康的坚实根基,为人民健康事业筑牢坚不可摧的生命防线。
供稿:护理部 郭英英 田静 李欢
供图:宣传部 邱哲哲
审核:杨敏
编辑:成淑平
校对:李钊


